
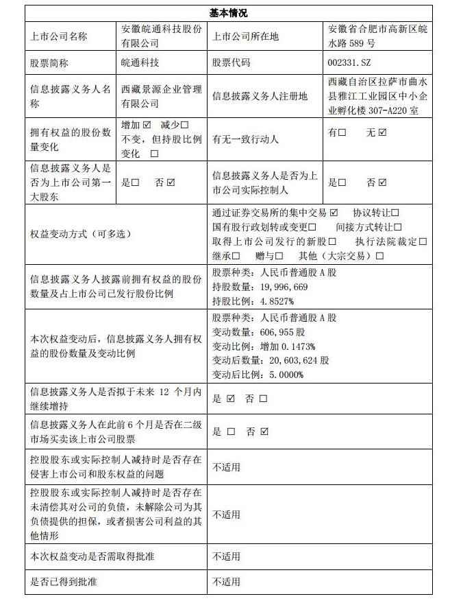
上市公司名稱:安徽皖通科技股份有限公司
股票簡稱:皖通科技
股票代碼:002331
上市地點:深圳證券交易所
信息披露義務人名稱:西藏景源企業管理有限公司
住所:西藏自治區拉薩市曲水縣雅江工業園區中小企業孵化樓 307-A220 室
通訊地址:西藏自治區拉薩市曲水縣雅江工業園區中小企業孵化樓 307-A220 室
股份變動性質:增加(集中競價交易)
簽署日期:二〇二〇年三月九日
信息披露義務人聲明
一、信息披露義務人依據《中華人民共和國證券法》(以下簡稱 為《證券法》)、《上市公司收購管理辦法》(以下簡稱《收購管理 辦法》)、《公開發行證券的公司信息披露內容提要與格式準則第 15 號-權益變動報告書》(以下簡稱《準則 15 號》)及其他相關的 法律、法規和規范性文件編寫本報告書。
二、信息披露義務人簽署本報告書已獲得必要的授權和批準,其履行亦不違反信息披露義務人公司章程或內部規則中的任何條款,或與之相沖突。
三、依據《證券法》、《收購管理辦法》、《準則15 號》的規定,本報告書已全面披露信息披露義務人在安徽皖通科技股份有限公司中擁有權益的股份變動情況。
四、截止本報告書簽署之日,除本報告書披露的持股信息外,信息披露義務人沒有通過任何其他方式增加或減少其在安徽皖通科技股份有限公司中擁有權益的股份。
五、本次權益變動是根據本報告書所載明的資料進行的。信息披露義務人沒有委托或者授權其它任何人提供未在本報告書列載的信息和對本報告書做出任何解釋或者說明。
目 錄
第一節 釋義......................................................................................................................................................... 4
第二節 信息披露義務人介紹 ........................................................................................................................... 5
第三節 權益變動目的及持股計劃 ................................................................................................................... 6
第四節 信息披露義務人權益變動方式 ........................................................................................................... 7
第五節 前 6 個月內買賣上市公司股份的情況 .............................................................................................. 8
第六節 其它重大事項.......................................................................................................................................... 9
信息披露義務人聲明......................................................................................................................................... 10
第七節備查文件.................................................................................................................................................. 11
第一節 釋義
除非另有說明,以下簡稱在本報告書中作如下釋義:

第二節 信息披露義務人介紹
一、信息披露義務人基本情況

三、信息披露義務人持有、控制其他上市公司 5%以上的發行在外的股份情況
截至本報告書簽署日,信息披露義務人未持有、控制其他上市公司5%以上的發行在外的股份。
第三節 權益變動目的及持股計劃
一、信息披露義務人本次權益變動目的
信息披露義務人本次權益變動的目的是出于看好智慧城市、軍工電子、公共安全等行業,看好上市公司在以上領域的成長性和盈利能力。
二、信息披露義務人在未來12個月的持股計劃
本次權益變動后,信息披露義務人未來12 個月內,沒有減持上市公司的股份的計劃。若未來發生相關權益變動事項,信息披露義務人將嚴格按照相關規定履行信息披露義務。
第四節 信息披露義務人權益變動方式
一、信息披露義務人持股情況
本次權益變動前,信息披露義務人合計持有上市公司股份19,996,669股,占上市公司總股本的4.8527%。
二、本次權益變動的基本情況
2020年3月9日,信息披露義務人通過集中競價交易增持上市公司 606,955股人民幣普通股,占上市公司總股本的0.1473%
本次權益變動后,信息披露義務人合計持有上市公司股份20,603,624股,占上市公司總股本的5.0000%。
三、信息披露人義務人在上市公司中擁有權益股份的權利限制情況
信息披露義務人持有的上市公司股份不存在任何權利限制,包括但不限于股份被質押、凍結等的情況。
第五節 前 6 個月內買賣上市公司股份的情況
除本報告披露的股票增持外,在本報告簽署之日前6個月內,信息披露義務人不存在通過證券交易所的證券交易系統買賣上市公司股票的情形。
第六節 其它重大事項
除本報告書所披露的信息外,信息披露義務人不存在其他應披露 而未披露的其他事項。
信息披露義務人聲明
本人(以及本人所代表的機構)承諾本報告不存在虛假記載、誤導性陳述或重大遺漏,并對其真實性、準確性、完整性承擔個別和連帶的法律責任。
信息披露義務人:西藏景源企業管理有限公司
信息披露義務人法定代表人:姜建國
日期:2020 年 3 月 9 日
第七節 備查文件
一、備查文件
1、信息披露義務人企業法人營業執照復印件;
2、信息披露義務人董事及其主要負責人的身份證復印件;
3、信息披露義務人簽署的本報告書。
二、備查地點
上述備查文件備置于上市公司住所及深交所,以供投資者查詢。
附表:簡式權益變動報告書

(本頁無正文,為《安徽皖通科技股份有限公司簡式權益變動報 告書》之簽署頁)
信息義務披露人:西藏景源企業管理有限公司
信息披露義務人法定代表人:姜建國
日期:2020 年 3 月 9 日